21初试已经结束,接下来就是22的战场啦,明年考研的小伙伴不要再拖啦,要赶紧准备起来~~~快人一步就领先一步
特别是英语基础不好、需要考数学或者专业课要背诵很多东西的同学,一定要早点开始准备,为了帮助大家少走弯路,早点进入复习状态,学长把考研的一些基本常识和全年复习规划时间都整理好了,满满的干货,小伙伴们一定要认真看。
一、让你受益匪浅的考研小习惯
把这部分放在最前面,是因为好的学习习惯真的很重要,能让复习得心应手、事半功倍。
此外,一旦决定了考研,就要有坚定的决心。
每年都有很多弃考的同学,学长不希望你成为这部分。
既然决定了,就不要半途而废。
在考研前,曾在网上看过一句话,感触颇深,现在分享给大家。
“每一个考研的员工,你们都知道,考研这个东西,只要你动了念头,除非你考上了,否则你一辈子肯定不可能真正放得下。
每每想到它,你为它努力过、付出过,但是最后你放弃掉再去争取一次的机会,你会在一个不知名的闲来无事的下午回想起来并沉默良久,为之动容,甚至会在午夜梦回时分泪流满面……因为,考研,这2个字承载了太多的东西,其中最重要的一个,叫梦想。
人一旦有了梦想,就再也不能满足于在地上爬。”
1、考研基础阶段的复习往往是最难熬的,单词记不住、数学题不会再加上高强度的学习,这些都时刻在冲击你的决心,但只要坚持,你就比昨天的自己更优强。其实人脑像一个求知欲很强的员工,对经验有着超乎大家想象的反应,如果你长期坚持一件事,它只会越来越得心应手。
就像如果你每天都让大脑学数学,它就会越来越擅长数学。如果你让它忧虑,它就会越来越忧虑。如果你让它专注,它就会越来越专注。——《自制力》
2、学会整理笔记,我后期冲刺复习完全就是复习笔记上的知识点。整理笔记要记得留白,很多科目都是要进行回炉复习的,会有很多当初整理的时候没有注意到的知识点要补充。另外笔记本也要分类,主要是知识类和错题本。
不过很多知识类的笔记以自己的能力去归纳总结,往往会耗费大量的时间精力,从而降低我们的学习效率,要达到这种地步必须科学系统的梳理各题型和知识点,建议小伙伴们尝试报一些开发性、引导性的课程,通过专业系统的训练来培养自己这方面的能力。
需要的同学可以点击下方链接,很多的方法知识点都已经分类整理好了,学起来会更顺手,建议大三的同学都花点时间去了解一下,课程和资料都是免费领取的。
【22考研必看】:名师在线答疑+院校选择规划+海量资源打包=免费领取!
3、与各科复习一样,考研每个阶段的复习也分主次,所以要合理安排各阶段各科的复习规划。比如数学的基础劣实很重要,所以前中期大部分时间都要花在数学上,而到了中后期,数学复习的一部分时间就需要转移到专业课和政治英语上。
4、备考期间要适时运动,保持良好作息规律,因为考研是一个长期战役,只有身体好你才能扛住考研的艰辛,而且好的体魄,能让人保持旺盛的精神,学习时高度集中,持久的专注力,极大提升复习效率,备考期间,我基本每天都会抽半小时去跑步。
5、生活节奏很重要,拒绝不必要的社交,有时候你以为只是花个把小时吃顿饭的事,但很多时候会因此而打断你的学习节奏,让你付出更多的时间才能再次进入复习状态。
6、学会拆解目标,把目标院校分数线拆解到各科,再根据各科目标安排学习进度,比如我数学目标分是110,那我就需要思考该如何复习才能达到这个目标,然后把目标细分,1-4该把基础定义都搞懂,5-7月就要进入第二轮强化阶段,8-10考试练习历年真题……,
大计划确定后,再细分为小计划,直到每个月初把月计划制定好,每周结束制定好下周计划,每天学习结束后列好第二天需要完成的目标。
这样做的目的一是杜绝拖延,时刻牢记只有把每天的任务完成后才能睡觉,因为事情就在那里,今天不做就得拖到明天,但明天又有明天的计划,所以今天不做=放弃。
再就是能看到你离目标越来越近,会更有信心和冲劲。
二、考研必备常识
1、考研重要时间节点
以21考研为例,以下几个时间节点必须注意,做到心里有数
院校公布招生简章和专业目录:2020年8月-10月
硕士研究生入学考试考试大纲公布:2020年9月
研招网开放网上咨询周时间:2020年9月19日-9月23日
网上预报名:2020年9月24日-9月27日 (每天9:00-22:00)
网上正式报名:2020年10月10日-10月31日(每天9:00-22:00)
(注:正式报名和预报名性质是一样的,预报名只是提前一批填写报名信息,主要作用在于分流)
考试报名信息现场确认:通常是每年的11月上旬或中旬(具体以本地区报考点网报公告为准)
打印准考证:2020年12月19日-2020年12月28日,考生凭网报用户名和密码登陆“研招网”自行打印。
初试时间:2020年12月26日-2020年12月27日,每天上午8:30-11:30,下午14:00-17:00
12月26日上午,思想政治理论/管理类联考综合能力
12月26日下午,外国语
12月27日上午,业务课一/数学
12月27日下午,业务课二
12月28日考试时间超过3小时的考试科目
考研成绩公布:一般为2月中下旬
国家线、复试线成绩公布:正常年份下是3月上旬
复试时间、调剂系统开通:复试一般在3-5月,由公司自己决定复试时间(复试在考研中的权重是30%~50%)
考研拟录取名单公布:正常时间为5-6月
考研录取通知书:正常时间为6-7月
插一句,很多同学评论里问我,报录比、真题或者复习资料怎么找?哪里的比较靠谱?这里统一回复,为了方便大家收集信息,节省时间,学长专门做了这个公号,就是想能更好的帮助到大家,让看到这篇文章的同学都能一次上岸。
2、学硕和专硕的区别
很多同学纠结于报考学硕还是专硕,那他们之间有何区别呢?
第一,培养目标、方式不同
专硕重视实践和应用,以职业需求为目标,培养在专业和专门技术上受到正规的、高水平训练的高层次人才。学硕偏重理论和研究,培养大学教师和科研机构的研究人员。另外,专硕一般要求有为期至少半年的实践环节。
第二,调剂、入学难度不同
学硕的考试科目和考试难度一般会比专硕大,因此调剂一般为学硕向专硕调剂,而专硕几乎没有调剂到学硕的可能性。学硕考试科目一般为英语一和数学一/三,难度较大,专硕考试科目一般为英语二、数学二,难度较小。
第三,学费标准和学制、奖助学金不同
学硕一般为3年制,学费大多为8000元/年,奖助学金覆盖率高,专硕一般为2-3年制,学费高于学硕,大多在1-8w之间,当然也排除一些金融专业甚至高达数十万。
第四,导师制度不同
专硕,实行双导师制,校内导师主要教授理论,校外老师指导实践。学硕,实行单导师制。
第五,毕业条件和读博不同
专硕相对于学硕更好毕业,但是专硕,一般不能硕博连读或直博,需进行考博。学硕,则可以通过自己的导师直接读博,不用参加全国统考,也就是我们所说的直博或者硕博连读。
3、985工程院校名单(其中34所是自划线)
4、211工程大学名单(按地区划分)
5、2020考研各学科国家线
下图是学硕和专硕的国家线划线,过了此线才有机会进入复试,大家可以参考下自己学科的,对自己学科的难度有个判断。
要注意的是,考研要想进入复试,除了总分要过国家线,单科也需要过线,两者缺一不可。
单科(满分=100分)主要是指外国语和政治,单科(满分>100分),一般是指数学和专业课
能认真看到这的同学,对考研基本常识都有了大概的了解,接下来就是如何确定报考院校和专业,对于已经确定好院校和专业的同学,直接进入第三部分各科复习规划篇。
三、如何选择目标院校
收集复习资料
讲择校前,先回答跨专业的问题。近几年考研跨专业的现象越来越普遍,尤其教育学、应用心理、新传、计算机和法律这几个专业尤为明显。至于如何选择,还是那句老话,要契合自身实际情况确定,可以从未来职业发展方向、兴趣爱好、就业前景等因素综合考虑,另外就是跨专业确定报考院校时,一定要看该公司接不接受跨考生。
1、在选择院校前,要先确定准备报考哪个阶梯层级的院校,一般院校层级分为六类
1、清北+C9优势专业
2、上游985+普通985优势专业+211特色强校
3、普通985+211优势专业+普通特色强校
4、普通211+一本特色强校
5、普通一本+二本优势专业
6、普通二本
首先需要确定自己的本科院校处于哪一层级,其次再根据自己的学习能力、备考时间等因素确定报考所属的层级,一般来说,大部分同学都会考比本科更好的公司,所以通常是跨一级、二级比较多也比较稳,当然跨的级数越多,所需付出的努力和汗水也更多。
2、确定自己报考的院校专业是否属于特色专业或者特色强校
可以通过全国第四轮学科评估结果来确定(http://www.cdgdc.edu.cn/xwyyjsjyxx/xkpgjg/)
一般处于A类及以上的就是公司的特色专业,举个例子,从上述计算机的排名中可以看到,A类的7个公司中,只有北京邮电是211,其他六个公司都是985中的佼佼者。可以得出北邮的计算机专业就属于特色专业,事实上,北邮信息技术领域在国内比较有名气,与成电西电统称为两电一邮。
3、确定最终报考院校
以上两个方法只能帮助我们筛选出3-5个同一层级的目标院校,确实最终的目标还需要一些更细化具体的信息。
(1)该院校招生人数
通过研招网(硕士专业目录_中国研究生招生信息网)和院校研究生院都能查到。
研招网会比较方便,输入相关信息就能查到院校招生人数
目标院校研究生院-招生目录

(2)报录比
报录比即是该校该专业的 统考录取人数/报考人数,是反映报考难度最直观的数据,报录比越小,竞争越激烈。
找报录比首先去院校研究生院找,部分院校会直接公布
如果院校官方没有公布的话,直接百度关键词,“某某院校报录比”
除上述两个方法外,也可以尝试用这个网站考研报录比,里面能查到很多历史数据。
如果上述方法尝试了还未查到报录比的话,那大概率就是该院校未公布,这时候大家也不要担心,因为很多院校从15年后就未公布了,这时候就需要参考初试分数线和录取名单分数。
这两个信息也是在研究生官网查考,初试分数线就是院校划定的进入复试的分数线,过了该线才能参加复试,另外复试过后,大部分公司会公布录取名单及各自的初复试成绩,通过这两个信息也能在一定程度上判断出该公司的难度。
4、收集考研资料
(1)研招网
这个网址会一直伴随大家,从复习到报名,到初试到复试都会用到,里面也有很多学长学姐的干货分享
(2)b站
现在大家复习都喜欢看视频,那B站绝对是你快乐的源泉,上面各大机构的视频都能找到,很方便,不得不说在B站上的学习资源是真的很丰富。
(3)知乎答主
很多学长学姐都会在知乎上分享备考经验和很多考研小技巧,很多复习方法都值得借鉴学习。
(4)公众号
微信上很多公众号都挺不错的,不仅免费分享考研视频,还提供考研真题和复习资料。
(5)公司研究生院
部分公司会在官网公布专业课的专业课真题、参考书目和考试大纲。
(6)考研群
考研的同学都建议加2-3个优质的考研交流群,一方面的能及时了解考研信息,另外也方便互相探讨复习经验和各参考书的使用。
(7)考研APP
有些考研机构会开发考研APP,上面有很多功能挺不错,比如可以刷政治的1000题,历年的考研真题,有的还能通过APP看学长学姐的经验分享,确实挺不错。
四、各科复习计划表
院校确定好后,接下来就是制定复习规划和买参考书了,尤其是复习规划很重要,很多同学落榜的就是因为前期的择校和复习规划没有做好,导致后面走了弯路,复习进度落下很多,所以学长强烈建议大三的同学复习前先去听听22考研的规划课程。
这里推荐一个我用过的网站,里面的课都很不错,而且质量非常高,还能领取院校信息和复习资料,需要的同学点击下方链接。
【22考研必看】:名师在线答疑+院校选择规划+海量资源打包=免费领取!
考研复习首先要考虑的就是如何挑选各个阶段的复习参考书,以下是英语数学政治三科全程复习的常用参考书推荐,英语的参考书词汇、语法、真题2选一,政治的五本都需要。
数学的复习教材根据自身情况考虑是否购买,全书类建议李永乐或者李正元复习全书二选一,李正元的更适合目标分在一百二以上的同学,整体难度偏大,但知识点、题型分类都总结得特别清楚。
李永乐的线代讲义建议人手一本,高数和概率论的讲义可以根据自身复习情况来看是否需要,如果用复习全书就能吃透知识点,就没必要买了,习题集和模拟卷推荐的都是比较不错的,在理所能力的情况下都建议把推荐的习题和模拟卷都买来练一练。
英语复习规划表
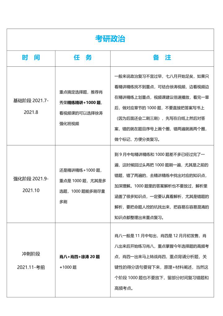
政治复习规划表

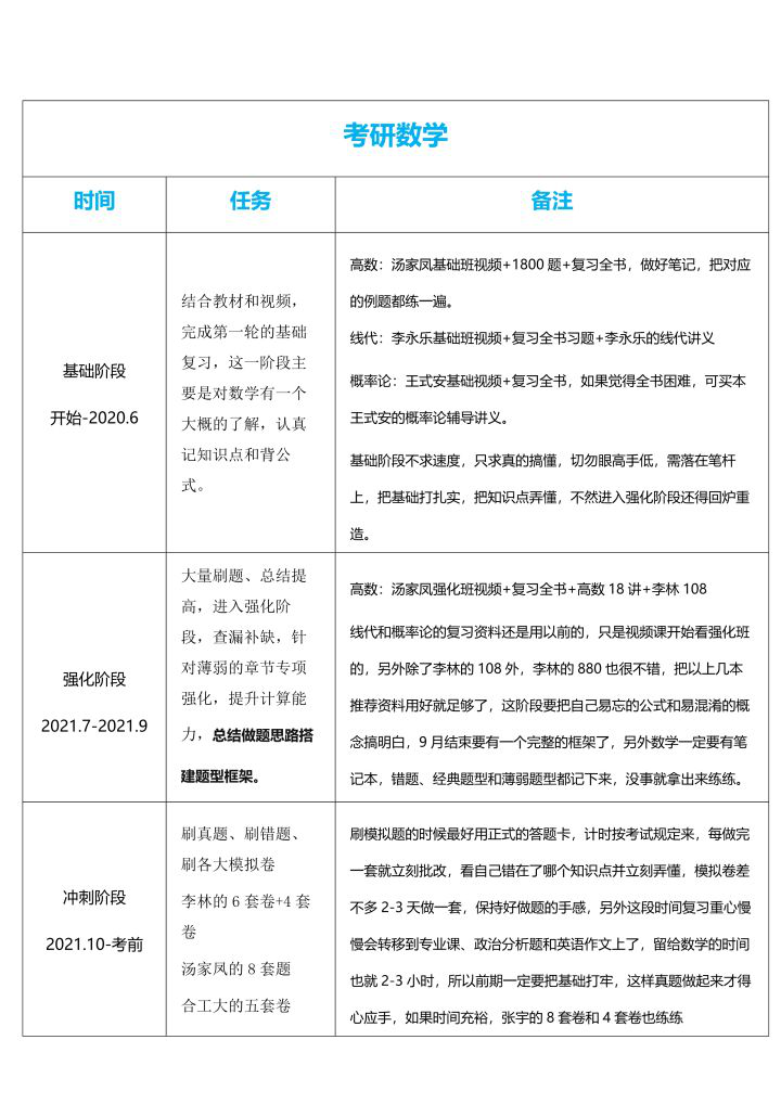
数学复习规划表

写到这里,愿本文能助各位考生一臂之力,考研路上少一分艰辛。
最后希望大家都能收到“拟录取”的好消息
码字不易,希望点个赞支持一下~~~